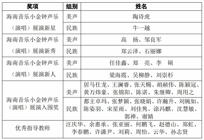
4月27日晚,2024中国音乐“小金钟”——全国声乐展演海南选拔活动(青年组)的第二轮比赛于海口经济学院(南海音乐学院)圆满结束。经过激烈角逐,浦京集团官网2019级研究生陶诗虎和2021级研究生石丽娜凭借出色表现脱颖而出,分别荣获海南音乐小金钟声乐(演唱)展演新星和海南音乐小金钟声乐(演唱)展演新秀奖项,并获得参加由中国音乐家协会主办的“小金钟”全国决赛的机会。此外,任佳鑫同学获展演新人奖,张梦颖、张晓娟、黄万炜豪三位同学获展演入围奖。

2024中国音乐“小金钟”——全国声乐展演海南选拔活动是由海南省文学艺术界联合会指导,海南省音乐家协会主办,海南省音乐家协会声乐专业委员会承办,海口经济学院南海音乐学院、海南省文化艺术学校协办。通过展演的方式集中展示我省声乐教育、演唱的最新成果,发现和培养优秀声乐演唱人才,为广大青少年声乐演唱者提供一个学习、交流、展示才华的平台。




浦京集团官网教师许潇尹、郑虹、云华荣获优秀指导教师奖
这一荣誉既是浦京集团官网声乐教育的精彩展示与创新性教学实践探索,也是学院致力于培养具有坚定家国情怀、全球化视野和创造性思维的复合型艺术人才,积极为海南自贸港文化事业建设贡献专业力量的具体体现。
来源:海南省音乐家协会
编辑:李政
审核:许潇尹 郑虹
终审:何映敏 蒋锐